分布式事务学习笔记
1. 强一致
- 一致性协议
- 两阶段提交 2PC
- 三阶段提交 3PC
- 落地方案
- XA规范


2. 柔性事务
2.1. TCC

2.2. SAGA
2.2.1. SAGA 描述

2.2.2. SAGA架构

2.2.3. SAGA实现细节



2.2.4. SAGA流程图


2.2.5. 异常情况

https://e.naixuejiaoyu.com/live_pc/l_60d58980e4b057a4e7280ab0
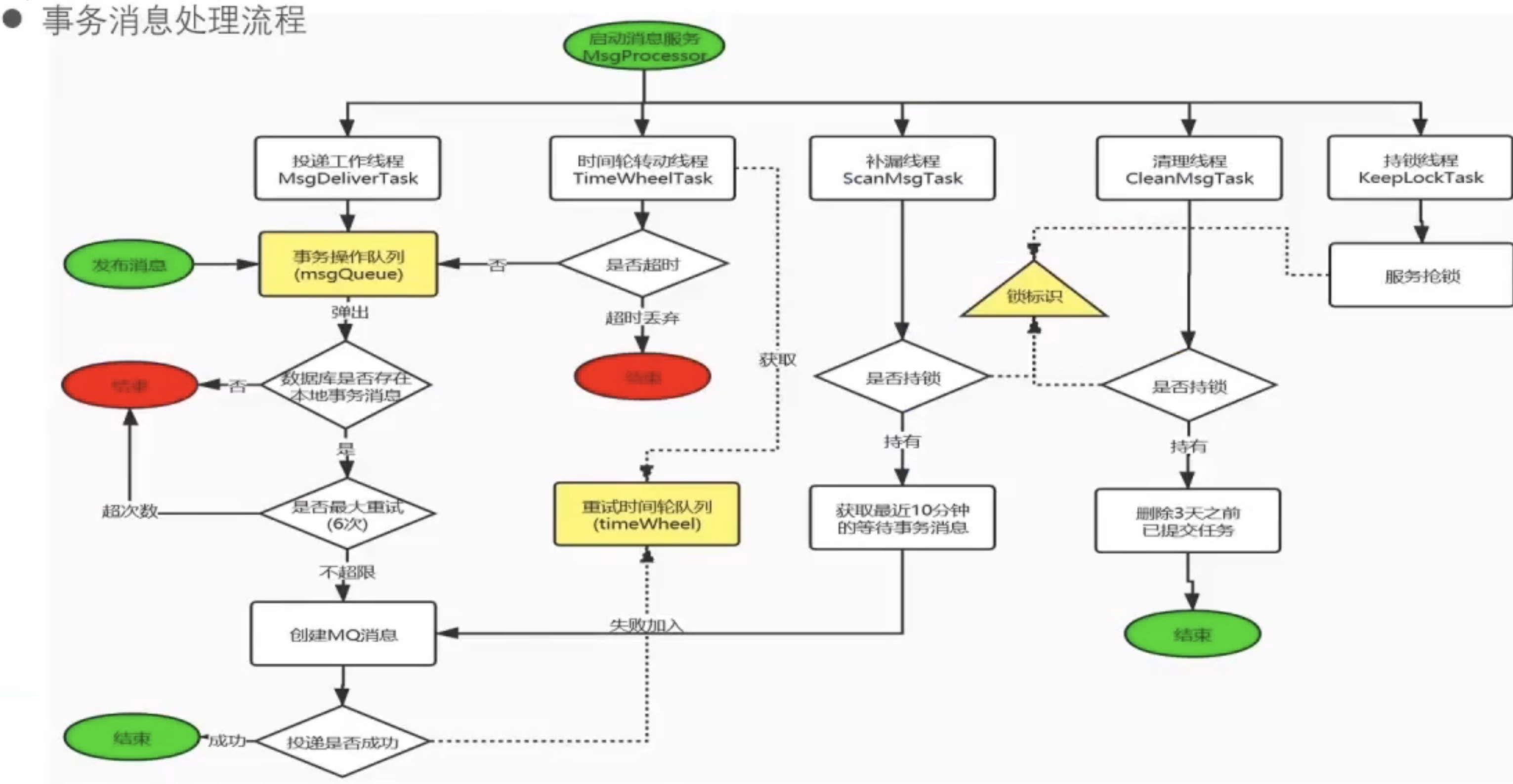
3. 异步事务
3.1. 事务消息

3.2. 本地消息表

